Zumo Yansıma Sensör Kartı Dijital 6'lı Seri - Zumo Reflectance Sensor Array
Kategori
Marka
Stok Kodu
PL-1419
Fiyat
4,00 USD + KDV
*21,77 ₺ den başlayan taksitlerle!
204,05 ₺
Tanım:
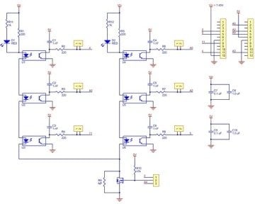
Bu sensör modülü 6 IR LED/fototransistör çifti 10 mm'lik alana monteli, Mini sumo ve çizgi izleyen robot için mükemmel bir dedektördür.
LED serisi mevcut tüketimi yarıya indirmek için düzenlenmiş ve MOSFET, ek hassasiyet ya da güç tasarrufu için LED'leri kapatılmasına izin vermektedir. QTR-8A Reflectance Sensor Array'den farkı her sensör ayrı bir dijital I / O ölçülebilir çıkışı sağlar.
Özellikler:
- Boyutları: 66x 15x3 mm
- Çalışma voltajı: 3,3-5,0 V
- Tedarik akımı: 40 mA
- Çıkış formatı:Dijital I/O uyumlu
- Çıkış voltaj aralığı: 0 V gerilim ile birlikte
- Optimal algılama mesafesi: 3 mm
- Maksimum mesafe algılama: 9,5 mm
- Ağırlık: 3,6 gr.

Dokümanlar:
Bu ürüne ilk yorumu siz yapın!